小电路多学问
前言
一些小电路对于硬件工程师来说实在太简单了,闭着眼睛都可以把它画出来。正是因为简单而不过脑子,往往忽略了细节设计,造成一些隐患,严重时会烧坏电路!
电路
1、常用电路保护元件


ESD 二极管:静电放电、电压箝位、寄生电容很低、保护响应很快、超低漏电流、偏向信号接口保护,常用室内的板级接口。
TSS 二极管:防雷放电、电压开关、寄生电容稍低、保护响应较快、少许漏电流、偏向信号接口保护,常用户外设备级接口。
TVS 二极管:防雷抑制、电压箝位、寄生电容稍高、保护响应极快、少许漏电流、偏向电源接口保护,常用户外设备级接口。
更多,待续……
2、IO 口外接信号输入

主要包括:减小信号抖动及高频信号干扰,提供确定的默认电平信号,保护 IO 口。
R1 上拉电阻:
上拉电阻的作用为了使信号有一个确定的默认高电平信号(如果需要低平,则改为下拉电阻)。当外部没有接线或外设重新上电时能确保有一默认的确定信号,防止不确定信号产生误动作。上拉电阻大小一般为 10K 或 20K 不等,根据实际应用场景决定。如果处理器内部有上拉电阻,则外部上拉电阻可以省去。
R2 限流电阻:
保护 IO 口,防止过流烧坏 IO 口(特别热拔热插时对 IO 保护尤其重要,例如在某宝购买的 D 版 jlink 烧录器,经常会烧坏,就是因为 IO 口没加限流电阻【备注:加入限流电阻会对速度有少许影响】),对静电或者一些高压脉冲有吸收作用。限流电阻大小一般为 100Ω 或 200Ω 不等,其取值与上下拉电阻及对地电容有关,否则影响输入信号的大小及速度。
C1 滤波电容:
减小信号抖动及高频信号干扰。滤波电容大小要根据实际应用选择,其取值与上下拉电阻和限流电阻有关,会影响输入信号的响应速度。例如外接一个自锁开关,则可以选择 0.1uF 较大容量的电容。
D1 ESD二极管:
静电保护二极管,防止静电干扰或者过压损坏 IO 口。根据 PCB 的成本及防护级别要求来决定添加与否,如果接口是给第三方设备连接,过压保护是必须的。
3、NPN 有源蜂鸣器驱动电路

主要包括:十足驱动、可靠关断、消除 EMI 辐射、保护驱动三极管。
R1 限流电阻:
保护 IO 口及防止流过基极电流过大损坏三极管,限流降低功耗(因为控制开关三极管,无需大电流控制)。
R2 下拉电阻:
为三极管基极下拉电阻,当 R1 端没输入信号时为三极管提供可靠的关断控制,同时提升 R1 端高电平的门槛电压,防止 R1 端输入信号不足或其受干扰导致三极管进入不期望的放大状态(蜂鸣器轻微发声或乱发声)。
C1 控制滤波电容:
C1 可以在有强干扰环境下,有效的滤除干扰信号,避免蜂鸣器变音和意外发声。
C3 电源滤波电容:
C3 是电源滤波电容,滤除电源高频杂波,同时减轻对电路板电源影响。
C2 EMC滤波电容:
因为有源蜂鸣器本身是一个振荡电路,会产生 EMC 辐射(频率一般为 1~2KHz,上图右边小图)。由于脉冲信号能量不是很强,增加 C2 滤波电容将脉冲信号滤除(一般使用 0.1uF 电容),同时也可过滤掉关断时的正向尖峰脉冲(≥10V),不过会对开关控制产生轻微的响应延时。
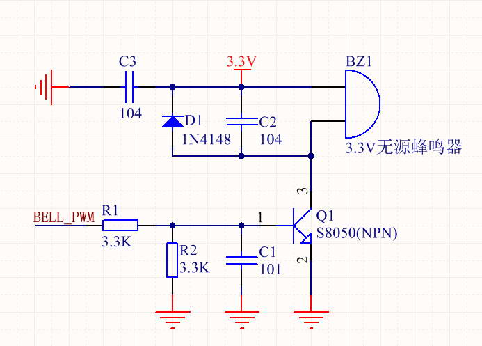
4、NPN 无源蜂鸣器驱动电路

主要包括:十足驱动、可靠关断、消除 EMI 辐射、保护驱动三极管。
无源蜂鸣器本质上是一个感性元件,开关控制时在蜂鸣器两端会有较强反向感应电动势,产生几十伏的尖峰电压,可能损坏驱动三极管,要使用耐压值较大和响应频率较高的二极管释放尖峰电压,常用 IN4148 的开关二极管。其它电路的作用与有源蜂鸣器一样,这里不重复赘述。为了电路的兼容性和可扩展性,建议无论是有源还是无源蜂鸣器,统一使用无源蜂鸣器驱动电路。
5、NPN 继电器驱动电路
待续……
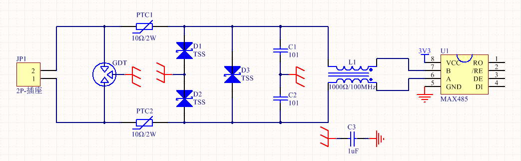
6、CAN/485 总线电路
EMC 电路:

CAN/485 总线异常现象:
主要原因:1)带供电总线负载过重,共地压差超限及波动,影响通讯质量甚至烧录收发器;2)防雷管有寄生电容(推荐 TVS-SMBJ15CA,要求总线不要加入电容),接入总线设备越多寄生电容累加变得越大,影响通讯波形(出现“镰刀”波形);3)总线通讯波形出现尖峰(出现在差分信号电平跳变边沿处),一般是由于信号反射导致,在末端加入 120Ω 终端电阻即可;
EMC 与 通讯速率:
加入 EMC 设计必然会影响数字通讯质量,也就是说 EMC 能提高硬件抗恶劣环境能力,但也会连带对通讯速率和接入节点数量有影响!
一组推荐的器件参数:

待续……
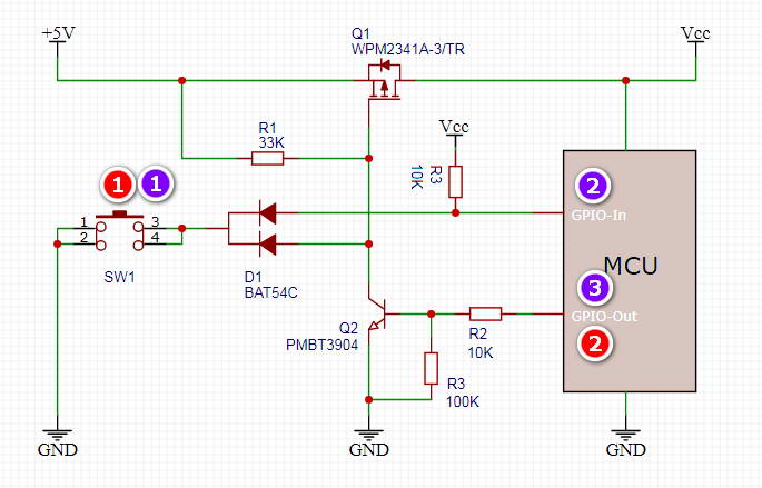
7、一键开关机电路

开机:SW1 按下,Q1 导通,MCU 开始工作并控制 Q2 导通。
关机:SW1 按下,GPIO-In 检测到 SW1 按下,MCU 控制 Q2 关闭,则 Q1 关闭,最后电源断电。
待续……
8、LED 恒流电路

注意:三极管 Q1 的功耗是否过高。三极管的功耗 Pc = Vce * Ic,Vce 为集电极与发射极的压差,Ic 为集电极流过的电流,对于 SOT-23 封装的三极管来说,很多只有 200mW!
待续……
9、单向 IO 电平转换

待续……
10、电子开关与理想二极管
| 类别 1 | 类别 2 |
|---|---|
![]() NPN 三极管 【电流控制型】(小于1mA) |
![]() PNP 三极管 【电流控制型】(小于1mA) |
![]() N 沟道 MOS 管(MOSFET) 【电压控制型】(2~4V左右) |
![]() P 沟道 MOS 管(MOSFET) 【电压控制型】(2~4V左右) |
主要区别:
1、三极管是电流控制型,MOS管/可控硅是电压控制型;
2、MOS管控制超高频(MHZ),而可控硅控制高频(KHZ);
| 类别 1 | 类别 2 |
|---|---|
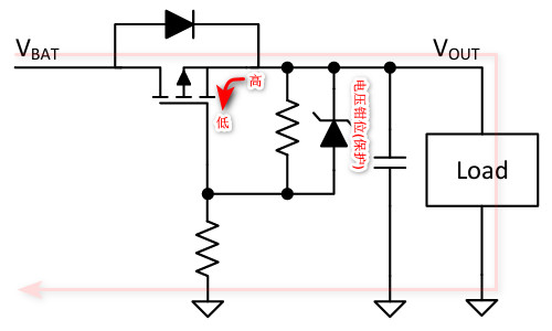
![]() P 沟道 MOS 管 实现的“理想二极管” 电源输入防反接+防短接 |
![]() N 沟道 MOS 管 实现的“理想二极管” 电源输入防反接+防短接 |
![]() 二极管实现的单向导电性 存在 0.7V 压降 电源输入防反接+防短接+防倒灌 |
![]() AP74500Q + N 沟道 MOS 管 实现的“理想二极管” 电源输入防反接+防短接+防倒灌 |
备注:理想二极管的方案
为什么不用可控硅(晶闸管)实现“理想二极管”:
| 核心需求 | 理想二极管要求 | SCR适配性 | MOS管适配性 |
|---|---|---|---|
| 主动关断能力 | 随时阻断反向电流 | 完全不满足(仅过零关断) | 完全满足(栅极全控) |
| 正向压降 | 趋近0V,低损耗 | 不满足(1V左右固定压降) | 满足(Rds(on) 毫欧级) |
| 开关频率 | kHz~MHz级高频 | 不满足(微秒级开关速度) | 满足(纳秒级开关速度) |
| 低压场景 | 3.3V/5V/12V低压应用 | 不满足(触发门槛高) | 满足(低压栅极驱动即可) |
| 控制精度 | 精准通断,无误导通 | 不满足(易受干扰误触发) | 满足(电压控制稳定性高) |
11、电池充放电+开关机管理
待续……







